YOU&ME are working with Turner.Works, The Royal Borough of Greenwich and Historic England on high Street regeneration and place-making within Woolwich's Heritage Action Zone. The project includes a placemaking strategy, shopfront design guide and the delivery of shopfront and heritage building frontage improvements in Hare Street and Powis Street.
The project has a sensitive, heritage-led approach reinstating original features and proportions, working closely with local businesses on the co-design of their improved frontages.
The incentive to local businesses is part of ongoing large-scale investment by the council to stimulate economic growth and attract people and businesses back into the town centre. The new scheme will help businesses improve the appearance and quality of shopfronts, many of which have become run down due to disrepair and high vacancy rates. Restoring the historic character of buildings within the newly established Woolwich town centre conservation area will bring the rich historic past of Woolwich back to life. As one of only five high streets across London being given a new lease of life through the government-funded High Streets Heritage Action Zones scheme, Woolwich is set to see significant creative change and improvement in its town centre.
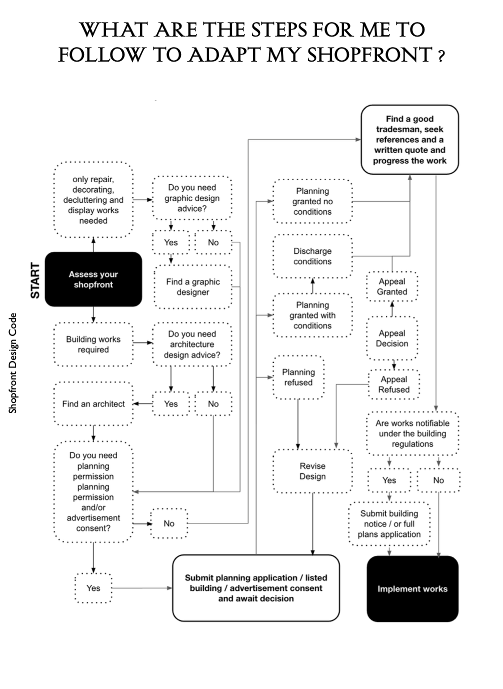
Funded by the Royal Borough of Greenwich in partnership with Historic England, the Woolwich Town Centre Shopfront and Facade Improvements Programme will run from winter 2021 to summer 2023. A shop front design guide will be developed during the project to further support the Woolwich Conservation Area and allow for additional improvements in Woolwich Town Centre in future.
Phase 1 shops were awarded planning in January 2023 and include a mix of new and refurbished shopfronts. Selected phase 1 shops include First Choice Cafe and Charles Dance on Hare Street, and Artfix, Virtue Specs, Xposed Fashion, Soneva Beauty and Castle Tavern on Powis Street.
Photography (c) Tim Crocker

































